Here there are some recent works I have been working on!
| |
---|
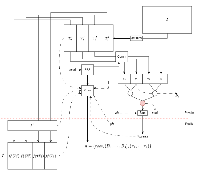
 | Efficient Privacy-Preserving Proofs for Image Transformations presented at Berkeley Security Seminar in April 2025
SP25.pdf
|
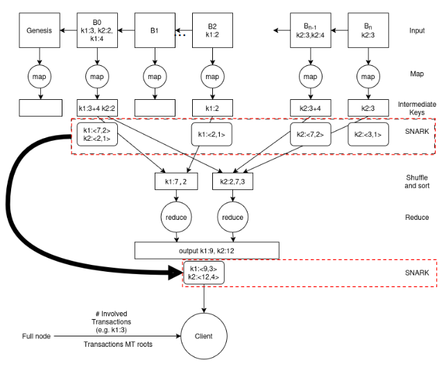
Efficient Query Verification for Blockchain Superlight Clients Using SNARKs
SSLC.pdf |  |